Documentation Index
Fetch the complete documentation index at: https://hedera-0c6e0218-dependabot-github-actions-actions-setup-nod.mintlify.app/llms.txt
Use this file to discover all available pages before exploring further.
Using Multinode Configuration
Multinode configuration is an advanced feature designed for specific scenarios that require multiple consensus nodes. This configuration demands higher resources and involves more complexity, making it suitable primarily for testing and development environments. Before attempting to use the multinode setup, it’s crucial to ensure that the local node operates correctly in the default single-node mode.Multinode Mode Requirements
Multinode Mode Requirements
To run the multinode mode, ensure the following configurations are set at minimum in Docker Settings -> Resources and at least 14 GB of memory are available for Docker:
- CPUs: 6
- Memory: 14 GB
- Swap: 1 GB
- Disk Image Size: 64 GB

📣 Note: Creating a decentralized network where each node runs independently on its own machine is currently unsupported. Nonetheless, advanced networking and configuration capabilities are available, allowing nodes to communicate with each other similar to their interactions on the Hedera Mainnet.
Starting Multinode Mode
To start Hedera Local Node in multinode mode, append the--multinode flag to your start command. For example:
docker ps --format "table {{.Names}}" | grep network or the Docker Desktop dashboard. You should identify four running nodes:
Starting and Stopping Nodes
Individual nodes can be started or stopped to test consensus, synchronization, and node selection processes usingnpm or docker management commands:
npm commands
npm commands
docker commands
docker commands
docker compose down -v; git clean -xfd; git reset --hard to stop the local node and reset it to its original state.
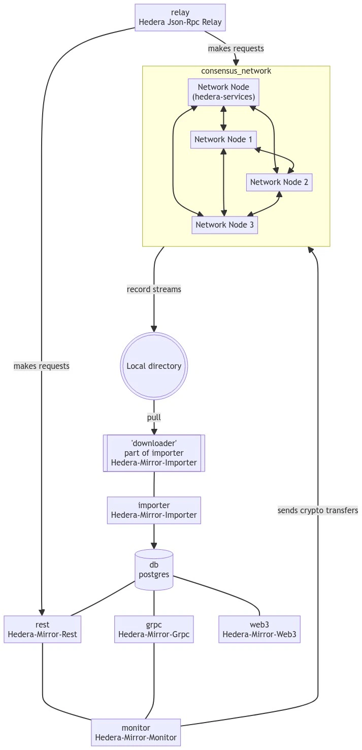
Multinode Mode Diagram
The following diagram illustrates the architecture and flow of data in multinode mode.